利嘉閣2026年首季香港房地產焦點分析
邁入2026年,本港樓市受多項利好因素帶動,首季表現亮麗,升勢顯著加快。利嘉閣地產研究部特別推出《房地產焦點分析》,透過精準的數據摘要與圖表分析,全面總結過去一季的市場表現,並前瞻次季發展趨勢。本報告旨在助市場人士「溫故知新」,深入掌握市況脈搏,從而精準部署新一季的入市大計。
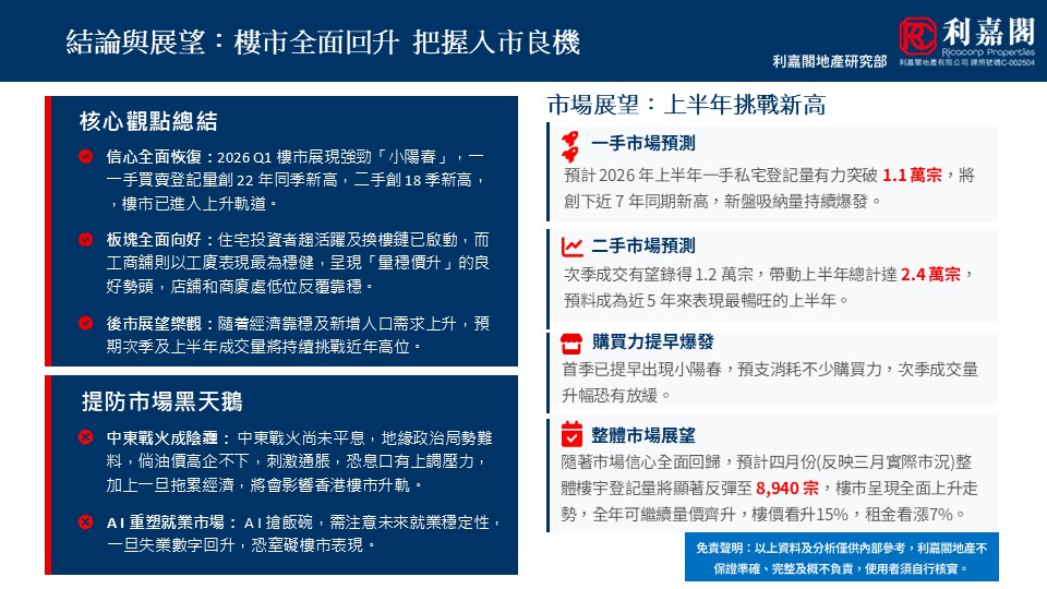
利嘉閣地產研究部主管陳海潮表示,2026年首季一手、二手住宅及工商舖市場表現強勁,樓市在傳統淡季下連破紀錄,根據利嘉閣研究部數據統計,一手私宅登記量創22年同季新高、成交金額突破歷史紀錄;二手私宅登記量創18季最多、成交量總值亦破15季新高,工商舖表現亦見徐徐上升。詳細內容請參閱附上的「2026年首季香港房地產焦點分析」。
發稿:利嘉閣地產資料研究部















